The DSP-1 Development Platform

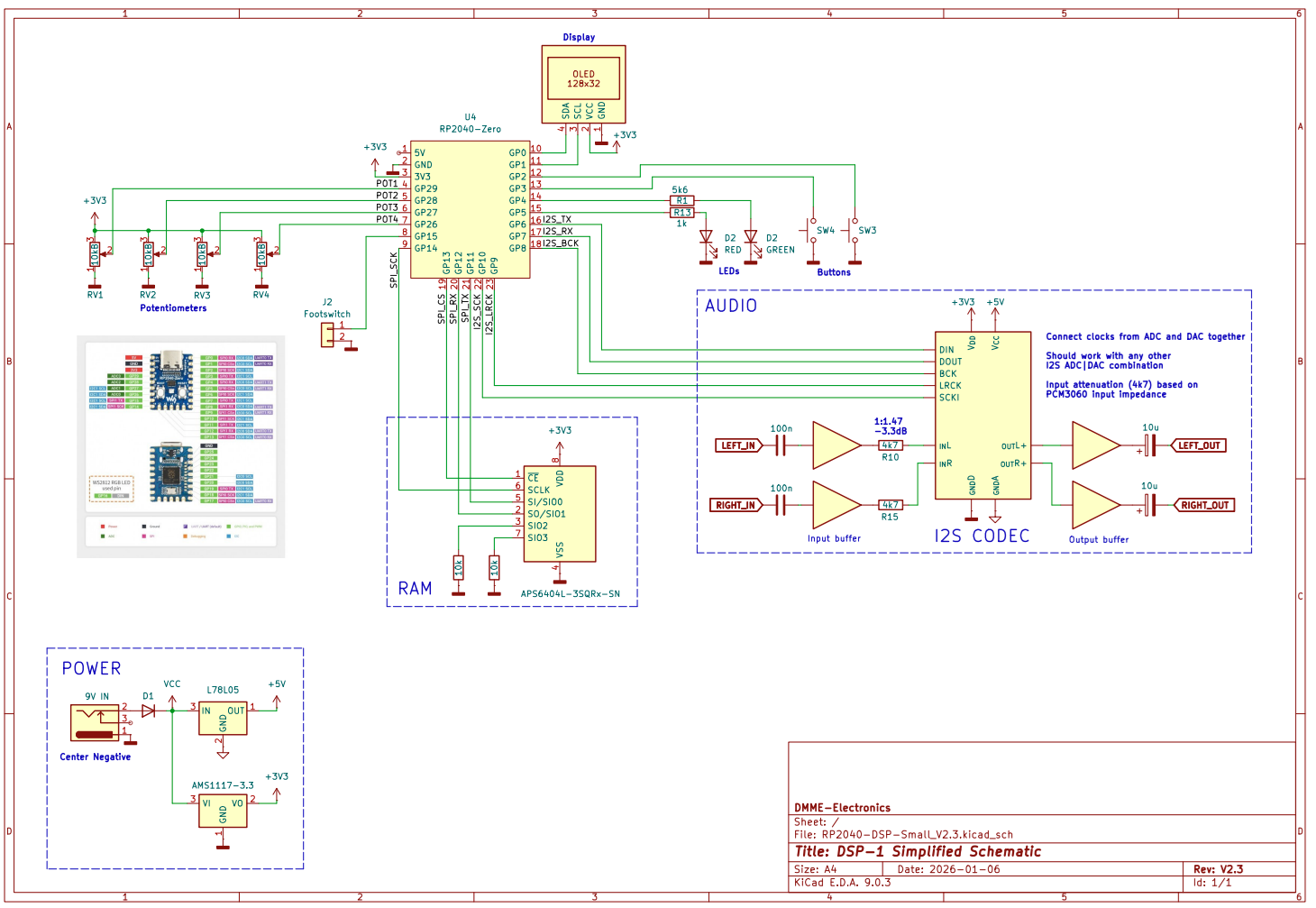
This is an open source development platform compatible with the DSP-1 hardware. A simplified schematic is included in case you want to design your own PCB or use a different I2S ADC/DAC combination.

The development platform is intended as:

  • Starting point for developing custom DSP effects,

  • Learning/reference implementation for real-time embedded audio,

  • Public companion to the commercial DMME DSP-1 firmware.

The code is deliberately kept simple, explicit, and hackable.

Unlike the commercial software shipped with the DSP-1, this platform makes it possible to create your own custom effects and processing algorithms in C. It includes basic features to get you started with developing your own code.

What this project is:

  • Real-time stereo audio processing (48 kHz)

  • Example delay effect (RAM / SPI RAM backed)

  • Potentiometer handling with smoothing + dead-zone (no soft takeover)

  • Button and footswitch handling (click / double / long)

  • OLED UI (SSD1306, optional)

  • LED indicators (effect state + tempo/LFO example)

  • Multicore RP2040 architecture (audio core + control/UI core)

This firmware is not feature-complete by design.

What this project is NOT:

  • Not a full multi-effect processor

  • Not a preset manager

  • Not a polished end-user product

  • Not intended to replace the commercial firmware

The platform is available on GitHub

Previous
Previous

RP2040 DSP - Open Source!

Next
Next

DSP Filter Tools - Open Source!